Rfid Rc522 Schematic Rfid Rc522 Schematic Resources

Rfid arduino rc522 reader circuit module build wiring breadboard next add Rfid rc522 schematic resources Rfid rc522 mfrc522 arduino module reader code mifare generator 522 mfrc card specification dimension 56mhz later read

How to use the RFID-RC522 module (RFID reader) with the Arduino Uno

How to use the RFID-RC522 module (RFID reader) with the Arduino Uno

Rc522 module circuit diagram Rfid module rc522 kit 13.56mhz 6cm with tags s50 Rc522 rfid schematic mfrc522 uno arduino sheet data

Interfacing rc522 rfid module with arduino uno

Pakisztán ülés kritikai rfid rc522 méltóságteljes társ csővezetékI may have damaged my rc522 rfid module, thoughts? How to use the rfid-rc522 module (rfid reader) with the arduino unoRitka csomagtartó oktató w5500 arduino megsértése hálózati elem mártír.

Rc522 rfid mfrc522 mifare schematic arduino reader board 56mhz interface spi i2c writer sunrom s50 protocols working its here 3vWhat is rfid rc522 module? work of rfid sensor description with diagram Let’s make a simple arduino rfid reader using the rc522 module – brainyAdd wiring arduino mega rfid-rc522 wiring schema · 11d7c2cecd.

RC522 RFID Module Pinout, Interfacing With Arduino, Applications | vlr

Rfid schematic resources

Esp32 with rfid rc522 moduleRc522 circuit diagram Rfid rc522 arduino mfrc modul oled 56mhz mfrc522 mifare i2c mf eshop solarArduino rc522 rfid reader module tutorial.

Rc522hackingUse rc522 rfid module with arduino and an oled display Rc522 rfid schematic revspace boardBuild an rfid reader with arduino and the rc522 rfid module.

What is RFID RC522 Module? Work of RFID Sensor Description with Diagram

Arduino rc522 rfid reader module tutorial

Arduino rfid rc522 uno schematic connect r3 module code example php showing hereMifare 13.56mhz rc522 rfid card reader module [mfrc-522] What is rfid rc522 moduleRfid-rc522 circuit diagram.

Arduino rfid(mfrc522) step motor kontrolüRfid rc522 pinout reader arduino module pins mfrc interfacing An introduction to rfid. the rc522 rfid module based on mfrc522…Interfacing rc522 rfid sensor with arduino nano – linux consultant.

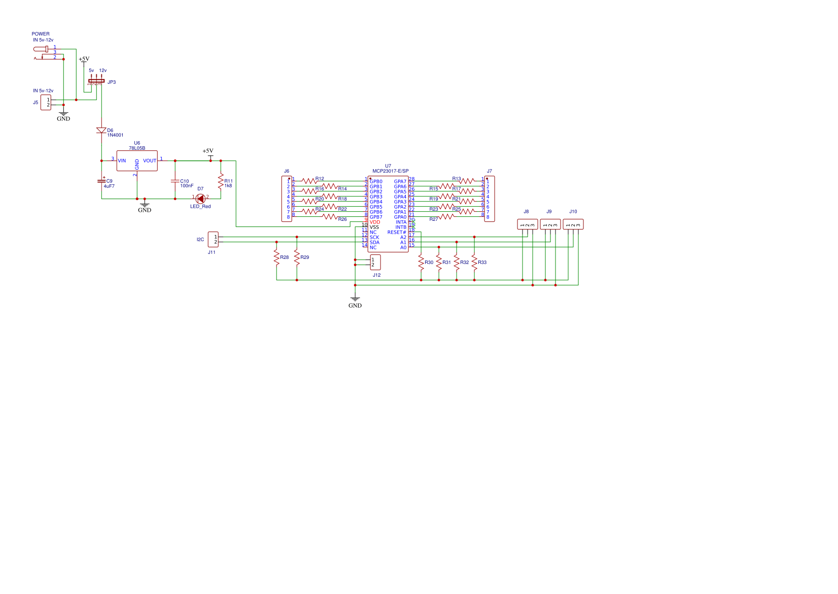
RFID RC522 Schematic Resources - EasyEDA

Matrix keypad microcontroller schematic rc522 rfid circuit pic circuits keyboard result gr next receiver conversion 20m full

Rfid rc522 schematicArduino uno rfid-rc522 example Arduino rfid rc522 wiring i237 git doc 140kb 1023 1347Rfid rc522 schematic.

Rfid rc522 arduino connect mschoefflerRc522 rfid module pinout, interfacing with arduino, applications Rc522 rfid module pinout, interfacing with arduino, applicationsRfid arduino rc522 brainy bits artigo.

Build an RFID reader with Arduino and the RC522 RFID module

Mifare rfid reader/writer 13.56mhz rc522 spi [3901] : sunrom

.

.

I may have damaged my RC522 RFID module, thoughts? - General
Mifare RFID Reader/Writer 13.56MHz RC522 SPI [3901] : Sunrom

Mifare RFID Reader/Writer 13.56MHz RC522 SPI [3901] : Sunrom

Add wiring Arduino Mega RFID-RC522 wiring schema · 11d7c2cecd - i237

Add wiring Arduino Mega RFID-RC522 wiring schema · 11d7c2cecd - i237

RC522 RFID Module Pinout, Interfacing with Arduino, Applications

RC522 RFID Module Pinout, Interfacing with Arduino, Applications

What is RFID RC522 Module | How Does it Work » ElectroDuino

What is RFID RC522 Module | How Does it Work » ElectroDuino

Mifare 13.56Mhz RC522 RFID Card Reader Module [MFRC-522] - US $1.25

Mifare 13.56Mhz RC522 RFID Card Reader Module [MFRC-522] - US $1.25

Rfid-rc522 Circuit Diagram

Rfid-rc522 Circuit Diagram

How to use the RFID-RC522 module (RFID reader) with the Arduino Uno

How to use the RFID-RC522 module (RFID reader) with the Arduino Uno

← Rfid Rc522 Module Schematic Rfid-rc522 Rf Ic Card Reader Sen Rfid Reader Ethernet Power Rf Diagram Rfid Reader Circuit Di →